近日,人力资源社会保障部发布《技能人才最低工资分类参考指引》(以下简称《指引》),为区域、行业、企业分类合理确定技能人才最低工资提供参考和指导配资头条官网,并以环卫工、家政工、制造业工人等为典型行业范例给出参考。
技能等级挂钩薪资
技能人才最低工资有了上浮规则
1、《指引》对关键概念进行明确:
技能人才,是指在生产和服务等领域岗位中具备一定专业技能水平,运用所掌握的专门知识和技术技能,进行实际操作的人员。
技能人才最低工资,指区域、行业、企业内的技能人才在提供正常劳动的前提下,应获得的最低劳动报酬。技能人才最低工资应高于政府发布的法定最低工资标准。

2、《指引》构建了横向按岗位分类、纵向按技能水平分级的基本框架。
横向按岗位分类,区域、行业、企业可结合技能人才所从事岗位的工作内容、职责任务以及岗位所需技能的复杂度、稀缺性、人力资本积累,将岗位按照对企业生产经营的重要程度进行分类,一般可分成基础类、重要类、关键类和核心类。
纵向按技能水平分级,区域、行业、企业可根据自身实际和国家职业标准有关要求,明确每一岗位类别的岗位或职业(工种)包含的职业技能等级,既可以按照“新八级工”设置职业技能等级序列,也可在相应的职业技能等级内划分层次,明确各层次相应称谓以及与“新八级工”相应技能等级的对应关系。区域、行业、企业还要根据具体情况,确定每一岗位类别职业技能等级的最低级别。

《技能人才最低工资分类参考指引》示意图/图源:人社部官网
3、《指引》明确了在岗位分类技能分级的基础上确定技能人才月最低工资和月最低技能津贴发放标准的方法。
采取确定技能人才月最低工资方式的,区域、行业、企业首先确定某一岗位类别内职业技能等级最低级别的技能人才月最低工资。基础类岗位、重要类岗位、关键类岗位、核心类岗位的月最低工资,一般分别按不低于本地法定月最低工资标准105%、120%、150%、200%确定。
在不同岗位类别技能人才月最低工资基础上,按技能等级逐级上浮一定比例或一定数额的方式确定同岗位类别内其他职业技能等级技能人才最低工资。

《技能人才最低工资分类参考指引》示意图/图源:人社部官网
此外,技能人才最低工资应通过开展区域性、行业性集体协商确定。企业技能人才最低工资可通过开展企业集体协商或履行召开职工代表大会审议等民主程序确定。
4、如何理解区域、行业、企业确定的技能人才最低工资与各地发布的最低工资标准之间的关系?
据介绍,目前,我国实行的最低工资制度是由各省份按照法定程序制定和发布本省份内不同行政区域的最低工资标准。《指引》引导区域、行业、企业根据自身实际情况,参考《指引》提供的方法,通过集体协商或履行民主管理程序等方式,在当地最低工资标准之上,分类分级合理确定技能人才最低工资,其中企业技能人才最低工资应不低于所在区域或行业确定的技能人才最低工资。
注:《技能人才最低工资分类参考指引》全文如下↓↓
技能人才最低工资分类参考指引
第一章 总则
第一条 为加快构建体现技能价值激励导向的企业技能人才工资分配制度,提高技能人才工资水平,促进职工增技、企业增效、技能增收,结合技能人才特点,特制定本指引。
第二条 本指引旨在为区域、行业、企业分类确定技能人才最低工资提供参考和指导。
第三条 本指引所称技能人才,是指在生产和服务等领域岗位中具备一定专业技能水平,运用所掌握的专门知识和技术技能,进行实际操作的人员。
本指引所称技能人才最低工资,指区域、行业、企业内的技能人才在提供正常劳动的前提下,应获得的最低劳动报酬。技能人才最低工资应高于政府发布的法定最低工资标准。
第四条 确定技能人才最低工资应遵循以下原则:
(一)凸显技能要素价值。科学评价技能要素贡献,充分体现技能要素创造的价值。
(二)合理反映技能差别。衡量技能人才所从事岗位价值高低、技能人才技能的复杂度和稀缺性,兼顾积累技能要素所需的人力资本投入。
(三)统筹工资分配关系。与经济社会发展、物价水平、劳动生产率及行业、企业效益等相适应,与管理、技术等其他序列人才工资水平相协调。
(四)保障劳动者民主权利。通过集体协商或履行民主管理程序确定,并符合法律法规有关规定。
第二章 确定技能人才最低工资的主要参考因素
第五条 确定技能人才最低工资主要参考技能人才所从事的岗位类别、所具备的技能水平等因素。
第六条 结合技能人才所从事岗位的工作内容、职责任务以及岗位所需技能的复杂度、稀缺性、人力资本积累,一般将岗位按照对企业生产经营的重要程度分为四类:
(一)基础类岗位:此类岗位的工作内容多为重复性、常规性工作,工作操作规程较为容易。劳动者通常经过短时间经验积累或专门培训,掌握单一简单技能即可符合岗位要求。
(二)重要类岗位:此类岗位的工作内容多为处理企业生产经营某一领域内较为复杂、具有一定难度的工作任务。劳动者通常需要经过一段时间的工作经验积累或专门培训,具备某一领域较为丰富的知识储备,掌握较为专业、精深的技能才能符合岗位要求。
(三)关键类岗位:此类岗位的工作内容多为承担企业生产经营某一领域内非常规性、较高难度的工作任务或处理跨领域、多维度的复合复杂类任务。劳动者通常需要经过较长时间的工作经验积累或专门培训,具备某一领域丰富的知识储备或多个领域较为系统的知识储备,掌握专业、精深或综合、全面的技能才能符合岗位要求。
(四)核心类岗位:此类岗位的工作内容多为承担重大技术攻关、改造升级等具有前瞻性、创新性要求的工作任务。劳动者通常需要具有深厚的工作经验、较高的教育水平或较强的学习能力,精通多领域的专业理论知识,掌握高超、精湛的技能才能符合岗位要求。
第七条 区域、行业、企业可参考本指引对岗位分类的方法,结合自身实际,对技能人才从事的岗位进行科学分类,确定岗位类别的数量、称谓,明确不同岗位类别的划分标准、包含的具体岗位或职业(工种)、技能人才任职资格要求等。在确定每一岗位类别中包含的岗位或职业(工种)时,也可综合考虑劳动强度、劳动条件、风险责任、市场招工难度等因素适当调整岗位或职业(工种)所在岗位类别。
第八条 区域、行业、企业可根据自身实际和国家职业标准有关要求,明确每一岗位类别的岗位或职业(工种)包含的职业技能等级。既可以按照学徒工、初级工、中级工、高级工、技师、高级技师、特级技师、首席技师的“新八级工”设置职业技能等级序列,也可在相应的职业技能等级内划分层次,明确各层次相应称谓以及与“新八级工”相应技能等级的对应关系。
第九条 区域、行业、企业可根据具体情况,确定符合不同岗位类别要求的技能人才职业技能等级最低级别。原则上岗位类别对企业生产经营重要程度越高、所需技能要求越高,在该类岗位工作的技能人才职业技能等级的最低级别应越高。每一岗位类别包含的岗位或职业(工种)所需技能等级的最低级别可在本岗位类别的最低级别之上进行差异化设置。
第三章 分类分级确定技能人才最低工资的方法
第十条 区域、行业、企业确定技能人才最低工资可采取确定月最低工资的形式,也可单独针对技能津贴单元确定月最低技能津贴发放标准。
第十一条 区域、行业、企业确定各岗位类别技能人才的月最低工资,可参考本地区同类可比岗位或职业(工种)市场工资价位低位数,结合行业(企业)经营特点、发展需要和效益情况,按照本地法定月最低工资标准上浮一定比例确定:
(一)基础类岗位,一般不低于本地法定月最低工资标准105%;
(二)重要类岗位,一般不低于本地法定月最低工资标准120%;
(三)关键类岗位,一般不低于本地法定月最低工资标准150%;
(四)核心类岗位,一般不低于本地法定月最低工资标准200%。
根据该方法确定的各岗位类别技能人才月最低工资为该岗位类别职业技能等级最低级别的技能人才月最低工资。如岗位类别内技能人才职业技能等级的最低级别为学徒工,则该岗位类别以学徒工的上一级技能等级作为确定本岗位类别月最低工资的起点。学徒工的月最低工资可在不低于本地法定月最低工资标准的基础上合理确定。
第十二条 区域、行业、企业确定不同岗位类别内不同职业技能等级的技能人才月最低工资,可参考本地区同类可比岗位或职业(工种)、相同或相近技能等级市场工资价位,在该类别岗位技能人才月最低工资基础上,按技能等级逐级上浮一定比例或一定数额确定。特级技师、首席技师最低工资一般不低于所在区域、行业、企业高级专业技术人员或高级管理人员工资的低位数。
第十三条 确定技能人才小时最低工资的,可在月最低工资的基础上,按标准工时进行折算。
第十四条 采取确定月最低技能津贴形式的,可按照基础类岗位、重要类岗位、关键类岗位、核心类岗位逐类增加的原则确定不同岗位类别的技能人才月最低技能津贴发放标准。同一岗位类别内根据技能人才的职业技能等级逐级增加。
第四章 确定和调整最低工资的程序和要求
第十五条 区域、行业技能人才最低工资应通过开展区域性、行业性集体协商确定。区域性、行业性集体协商在县级以下区域开展。集体协商基础较好、条件较为成熟的地区可探索在县级以上开展。
开展集体协商,要广泛听取区域、行业内企业意见和技能人才诉求,充分收集技能人才市场工资水平、行业发展现状和趋势、企业人工成本承受能力、社会平均工资增长幅度、居民消费价格指数等信息。
第十六条 开展区域性、行业性集体协商,可将岗位类别的数量、称谓、划分标准、包含的具体岗位或职业(工种)、职业技能等级及其最低级别和不同岗位类别、不同职业技能等级技能人才最低工资或最低技能津贴等作为协商重点,有针对性地开展协商,分类分级确定技能人才最低工资等事项。
第十七条 规范区域性、行业性集体协商的代表产生、要约应约、协商会议、合同订立、职代会审议、公示报送等环节,确保集体协商依法合规。
第十八条 企业通过开展本企业集体协商或履行召开职工代表大会审议等民主程序,确定本企业不同岗位类别、不同职业技能等级技能人才最低工资或最低技能津贴。企业技能人才最低工资应不低于所在区域或行业协商确定的技能人才最低工资。
第十九条 区域、行业、企业应多渠道拓展工资调查信息来源,统筹运用好政府发布的企业从业人员工资价位信息、行业组织或工会组织发布的薪酬调查数据以及市场薪酬大数据等各类信息,充分研判对标,合理确定技能人才最低工资。
第二十条 技能人才最低工资应根据本地法定最低工资标准、劳动力市场供求及生产经营形势等变化情况,及时予以调整。
第二十一条 技能人才在提供正常劳动的前提下,企业应支付的工资剔除以下项目后,不低于技能人才月最低工资:
(一)延长工作时间工资;
(二)中班、夜班、高温、低温、井下、有毒有害等特殊工作环境条件下的津贴;
(三)法律、法规和国家规定的劳动者福利待遇等。
采用月最低技能津贴形式的,要确保技能人才提供正常劳动的工资水平在剔除技能津贴后不低于本地法定最低工资标准。
第二十二条 区域、行业、企业要合理确定工时工价和劳动定额标准,确保技能人才在提供正常劳动的前提下,获得的工资报酬不低于技能人才月最低工资。
第五章 附则
第二十三条 各地人力资源社会保障部门应会同各级工会、企联、工商联等,结合本地实际,积极推动对技能人才需求量大的主导产业、重点发展行业和产业集聚的工业园区、产业园区、街道乡镇,以及龙头企业等,通过开展集体协商分类分级确定技能人才最低工资,帮助区域、行业、企业更好吸引和留住技能人才,支撑发展需要。
第二十四条 各地人力资源社会保障部门可结合本地实际,分行业进一步细化确定技能人才最低工资的方法,并发布典型案例。要加大宣传培训,加强指导服务,及时发布重点区域、重点行业、紧缺急需岗位或职业(工种)、不同职业技能等级的市场工资价位信息,为区域、行业、企业确定技能人才最低工资提供参考。要引导企业建立健全充分体现技能价值的工资分配制度,促进技能人才提技增收。
环卫工、家政工、制造业工人……
哪些是重要岗位技能?最低工资多少?
《指引》通过示意图,形象、直观的展示了不同岗位类别内的职业(工种)可差异化设置最低技能等级和最低工资。同时,选取了环卫、家政两个典型行业以及一个制造业典型企业作为分类分级确定技能人才最低工资的示例,供参考借鉴。
1、以家政服务行业从业人员为例
范例对技能人才从事的岗位进行分类,包括关键类的母婴护理员(住家,24小时制)和养老护理员(住家,24小时制);重要类的母婴护理员(8小时制)和养老护理员(8小时制);基础类的保洁员和普通保姆。

图截自《示例》/图源:人社部官网
随后,参考国家职业技能等级标准,沿用本地区行业内的现行惯例,划分初级、中级、高级、金牌、首席金牌、首席技师6个技能等级。参考所在区域市场工资价位信息,综合考虑市场招工难度等因素,分类分级确定技能人才最低工资。

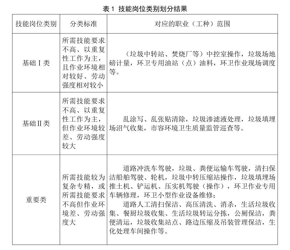
2、以环卫行业从业人员为例
范例对环卫行业技能岗位进行分类,提出要“结合技能人才劳动特点和技能岗位类别,参考市场工资价位,对岗位工资、技能津贴、高温津贴、工龄津贴4个工资单元分别确定最低标准。”




图截自《示例》/图源:人社部官网
3、以某制造企业从业人员为例
在该范例中,“A企业所在城市法定最低工资标准为2000元/月,B工业园区在集体协商中,考虑到所在区县物价和生活成本略高,结合园区内企业整体经营、支付能力和技能人才招工难等情况,差异化设置不同岗位类别不同技能等级最低工资。”

“A企业从生产实际和技能人才特点出发,明确职工工资结构由岗位工资+技能津贴+绩效工资(含月度绩效、年度绩效)+加班工资等组成”,并“明确划分岗位类别”“分类分级确定技能人才的岗位工资”。




图截自《示例》/图源:人社部官网
介绍完制度设计后,该范例指出,“以关键类岗位中的“解析维修”某高级工M为例,除取得本职业(工种)C3 技能等级证书外,还取得了手工焊接(属于重要类岗位)的C2技能等级证书,其岗位工资执行G4标准(4100元),加上按照本岗位C3技能等级发放的440元技能津贴及手工焊接工种C2技能等级发放的130元(260×50%)技能津贴,合计4670元,已远超园区同岗位类别同技能等级的月最低工资(3200元/月)。在此基础上,假设月度考核为合格(月度绩效系数为1),可以获得月度绩效工资1640元/月;假设年度考核也为合格,全年可以另外获得年度绩效工资8200元;全年各工资单元合计83920元。”
来源:央视网、央视新闻、人社部网站配资头条官网
元鼎证券--持仓可查,真实交易有保障!提示:本文来自互联网,不代表本网站观点。